當前位置 :主頁 / 必威betway网址 / 實驗室淨化 / 正文
新型冠狀病毒疫情爆發以來,口罩成了每個(ge) 人的必需品。隨著不少地區企業(ye) 開始“複工複產(chan) ”,口罩的需求量更大了。“一罩難求”成為(wei) 當下麵臨(lin) 的最現實緊迫的問題。為(wei) 此,一些大型車企、電子製造商以及服裝廠、鞋廠等開始“跨界”生產(chan) 口罩。

籌建一個(ge) 口罩生產(chan) 工廠,需要什麽(me) 必要條件呢?生產(chan) 口罩,需要采購什麽(me) 材料、什麽(me) 設備?口罩生產(chan) 車間又有什麽(me) 要求呢?口罩的生產(chan) 工藝流程是怎麽(me) 樣的?下麵詳細為(wei) 您解說。
口罩分類
我們(men) 先來看看口罩的分類。
口罩主要分為(wei) 三大類:普通裝飾用口罩、勞動防護口罩和醫用口罩。
一、普通裝飾性口罩
此類口罩由普通棉織物加工而成,主要起裝飾和保暖作用,不能用於(yu) 新冠病毒的防感染,普通的服飾生產(chan) 公司就可以生產(chan) ,它不屬於(yu) 醫療器械,無需辦理《醫療器械生產(chan) 許可證》。
二、勞動防護口罩
此類口罩主要用於(yu) 勞動生產(chan) 時,防塵,防有害氣體(ti) 等。市麵上各種防塵口罩,防PM2.5口罩,帶活性炭層的口罩,都屬於(yu) 此類。它屬於(yu) 特種勞動防護用品,對於(yu) 新冠病毒的感染可能有一定防護作用但很有限,因為(wei) 飛沫通可能會(hui) 附著在空氣中的灰塵顆粒物上傳(chuan) 播病毒,生產(chan) 此類口罩原本需要辦理《特種勞動防護用品生產(chan) 許可證》(屬於(yu) 《全國工業(ye) 產(chan) 品生產(chan) 許可證》的一個(ge) 分類),但2019年9月取消,加強事中事後監管;也不需要申請注冊(ce) 證和醫療器械生產(chan) 許可證。
生產(chan) 日常防護型口罩應當嚴(yan) 格遵守GB15979-2002《一次性使用衛生用品衛生標準》中對於(yu) 生產(chan) 環境衛生指標的要求,衛生指標包含:
(1)裝配與(yu) 包裝車間空氣中細菌菌落總數應≤2500cfu/m³;
(2)工作台表麵細菌菌落總數≤20cfu/m²;
(3)工作手表麵細菌菌落總數應≤300cfu/隻手,並不得檢出致病菌;
企業(ye) 生產(chan) 勞保口罩應參照上述標準要求或采用更嚴(yan) 格的衛生環境進行生產(chan) 工作。

三、醫用口罩
醫用口罩包含三個(ge) 小類。
1、醫用外科口罩:通常由麵罩、定形件、束帶等組件加工而成,一般由非織造布材料製造而成,通過過濾起到隔離作用。用於(yu) 戴在手術室醫務人員口鼻部位,以防止皮屑、呼吸道微生物傳(chuan) 播到開放的手術創麵,並阻止手術病人的體(ti) 液向醫務人員傳(chuan) 播,起到雙向生物防護的作用。在新冠病毒的此次疫情中,有一定的防護作用。藥店常見的藍色一次性口罩,就屬於(yu) 醫用外科口罩。
2、醫用防護口罩:由一種或多種對病毒氣溶膠、含病毒液體(ti) 等具有隔離作用的麵料加工而成的口罩。在呼吸氣流下仍對病毒氣溶膠、含病毒液體(ti) 等具有屏障作用,且摘下時,口罩的外表麵不與(yu) 人體(ti) 接觸。戴在醫療機構與(yu) 病毒物料接觸的人員麵部,用於(yu) 防止來自患者的病毒向醫務人員傳(chuan) 播,如此次疫情中的N95醫用防護口罩。有很好的防護作用。
3、持續正壓通氣用口罩。用於(yu) 慢性呼吸功能不全、改善通氣和睡眠治療等無創通氣支持。這個(ge) 一般不常見,有需要的病人才使用的。
以上三個(ge) 小類的醫用口罩都屬於(yu) 二類醫療器械。
一次性醫用口罩的生產(chan)
下文將重點探討一次性醫用口罩的生產(chan) 。
1、生產(chan) 所需證件
按照《醫療器械分類目錄》,一次性醫用口罩屬於(yu) 第二類醫療器械。根據《醫療器械監督管理條例》規定,從(cong) 事第二類醫療器械生產(chan) 的生產(chan) 企業(ye) ,需要取得《醫療器械生產(chan) 許可證》以及《醫療器械注冊(ce) 證》。
辦理流程及方法:
步驟一:先到省藥監做產(chan) 品注冊(ce) ;
步驟二:取得產(chan) 品注冊(ce) 證後辦理醫療器械生產(chan) 許可證。
所需時間比較長,一般需一年半以上的時間。但新型冠狀病毒肺炎防疫期間開通綠色通道,可緊急上市,大大縮短上市時間。

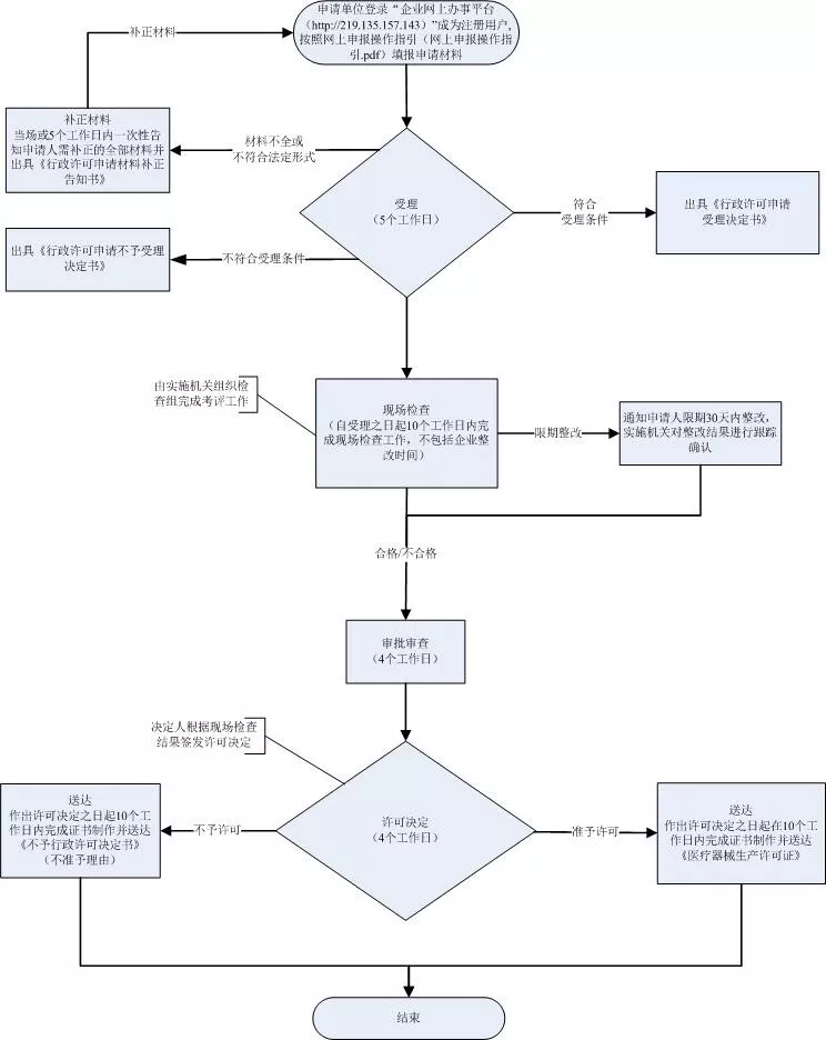
第二類醫療器械生產(chan) 許可證辦理流程
2、生產(chan) 企業(ye) 的環境及管理要求
根據《醫療器械監督管理條例》以及《醫療器械生產(chan) 質量管理規範》,合法合規的口罩工廠要有與(yu) 要生產(chan) 的口罩(包括產(chan) 量及質量)相適應的生產(chan) 及倉(cang) 儲(chu) 場地、環境條件、生產(chan) 設備以及專(zhuan) 業(ye) 技術人員,應當符合國家標準、行業(ye) 標準和國家有關(guan) 規定。
